Header Ads

Best Email Marketing Automation Tools: Sendinblue vs Drip vs ConvertKit vs Mailchimp vs Mailjet vs Infusionsoft😎😎😎

 Best Email Marketing Automation Tools: Sendinblue vs Drip vs ConvertKit vs Mailchimp vs Mailjet vs Infusionsoft😎😎😎





Email marketing automation is a cool concept, and one of those things that can give you lots of benefits without costing you much effort on a day-to-day basis.

For instance, current data indicate that businesses using automation software generate twice the number of leads than those using just broadcast emails.

In other words, if you’re a business doing anything online, I guess this whole email marketing automation might really be something worth getting into.

To help you with that, today, we get the elephant out of the room and do away with the no.1 obstacle you’re likely to face – which of the top email marketing automation tools to choose? This is where this comparison comes into play.

Here are the top six best email marketing automation tools compared and tested.

Best Email Marketing Automation Tools

6 of the best #email #marketing automation tools tested and #compared CLICK TO TWEET 

📚 Table of contents:

What makes the perfect email marketing automation tool

Before we get into the individual tools and their pros and cons, let’s have a word on what we’re actually looking for – what makes the best email marketing automation tools and how they are different from standard email marketing services.

There’s a handful of critical factors worth considering:

  • The first thing we’re looking for is the ability to set up advanced communication sequences. Not just stuff like, “a person subscribes → gets a gift → end.”
  • We need something where different emails can be sent based on the person’s activity or inactivity, with different communication paths going on at the same time, and with the same person possibly taking part in multiple such paths at the same time as well.
  • We also need advanced stats. Those not only include clicks/conversions on individual emails, but the efficiency of a whole sequence, indicating bottlenecks in communication (where people usually drop off), and so on.
  • Also related to stats, we want to see something like “subscriber personas” – a panel where we can check how a given person interacts with our messages, the sequences they went through, their engagement throughout, etc.
  • Lastly, integration with e-commerce is key. After all, if we can benefit from automated emails anywhere, it’s for sure in e-commerce. You want to be able to send emails when someone buys, abandons cart, buys certain products, visits a product page multiple times but doesn’t buy (maybe send them a discount code), etc.

With that out of the way, here are the best email marketing automation tools that we’ve chosen for this comparison:

  1. Sendinblue (www.sendinblue.com)
  2. Mailchimp (mailchimp.com)
  3. Mailjet (www.mailjet.com)
  4. Drip (www.drip.com)
  5. ConvertKit (convertkit.com)
  6. Infusionsoft (www.infusionsoft.com)
Sendinblue
Mailchimp
drip
convertkit
mailjet
infusionsoft

No time to read? Here’s our shortlist of the best email marketing automation tools

If you’re in a hurry, consider the following recommendations:

SendinblueDripConvertKit
Overall ease of use4/55/54/5
Overall functionality5/55/55/5
Free plan$0 for 300 emails / day (9,000 / mo). Marketing automation for 2,000 contacts$0 for 100 contacts. Unlimited emails
$ / mo on a starter plan$25.00 for 40,000 emails / mo.
($6.25 for 10k emails)
Unlimited contacts
More affordable when sending less email to a bigger list
$41 for 2,500 contacts.
($16.4 for 1,000 contacts)
Unlimited emails
More affordable when sending a lot of email to a smaller list
$24 for 1,000 contacts.
($24 for 1,000 contacts)
Unlimited emails
More affordable when sending a lot of email to a smaller list


Round 1: Pricing vs what you get

Okay, this is the main thing that everyone wants to know so let’s get it out of the way first.

And this already reveals some quite interesting differences. The best email marketing automation tools fall in either of two categories:

As a direct result of this, some of the tools are going to be cheaper when you’re sending a lot of emails to a smaller list, while others are going to be cheaper if your list is bigger, but you communicate with them less frequently.

This is what you get with each of the contenders and what it’s going to cost you –  Pricing of the best email marketing automation tools IN DETAIL: Tools charging PER EMAIL ...Tools charging PER CONTACT ...All togetherWith these tools, you get to send to unlimited contacts.

SendinblueMailjet
up to 9,000 emails / mo$0$14.96 / mo
up to 30,000 emails / mo$25.00 / mo$14.96 / mo
up to 60,000 emails / mo$39 / mo$34.96 / mo
up to 120,000 emails / mo$66 / mo$80.79 / mo
up to 350,000 emails / mo$173 / mo$191.63 / mo
up to 900,000 emails / mo$332.46 / mo
FREE TRIAL: 30 days




























Sendinblue is an interesting case here. They do offer unlimited contacts on all plans, but only as long as you’re going to be sending regular email campaigns. The marketing automation features have different rules. There’s a cap of 2,000 contacts, unless you’re willing to pay $66+ / mo, at which point you do get unlimited contacts for marketing automation as well.

On another note, Mailchimp’s pricing is getting crazier and crazier every time I go back to check them out. For a while now, they’ve had this price calculator based on the size of your list. Cool thing, but you’ll quickly find out how expensive the chimp can get.

Infusionsoft is also kind of pricey. Or, rather, the priciest option here for small contact lists. Add to that; there’s also this one-time onboarding fee of $299-$1,999, which, although I’m sure very useful, just isn’t something that makes you very eager to give them a shot.

Round 2: Email marketing automation features

This is how powerful each tool is regarding their marketing automation abilities:

Sendinblue marketing automation

sendinblue

Sendinblue is serious about their marketing automation features. Like, really serious! They even have a separate section for automation in the main menu, but that’s just the tip of the iceberg.

Sendinblue lets you create multiple workflows and have them all running in parallel to each other. They can even work on the same lists of contacts. And you can connect them into a chain (a contact finishes one workflow → gets into another) – this is not a standard feature among the others of the best email marketing automation tools.

To start each workflow, Sendinblue allows you to pick from a handful of entry points:

sendinblue entry points
  • “email activity” includes both the activity on campaign emails as well as transactional emails
  • “contact details” has things like anniversary, contact added to a list, and other
  • “website activity” includes things like visiting a page, clicking on a specific link, and other events

Interestingly, workflows can have multiple entry points.

Then, you can add a number of actions and conditions based on what you want to do:

sendinblue actions

As you can see, Sendinblue works cross-platform, and “send an email” is just one of the things you can trigger.

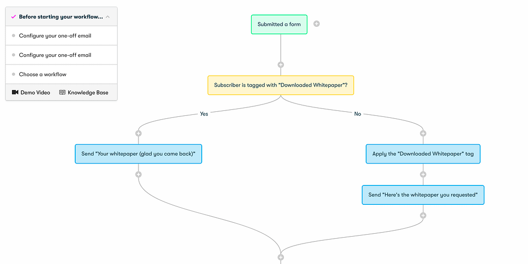
Also, the presence of an “if” clause allows you to do quite awesome stuff. For example, you can send one email if the contact bought from you, and another if they didn’t. Or one email if they clicked on some link, and another if they didn’t. The possibilities are endless.

sendinblue workflow

When the workflow is done, you can alter some attributes of your contact or add/remove them from a given list.

Last but not least, when creating a new workflow, you get to choose from a range of pre-made sequences:

sendinblue premade workflows

Those are very simple, but they allow you to kick-start your learning process a lot.

👉 Overall, Sendinblue is an excellent choice if you really want to get deep into email automation and the different things you can do with it. Their advanced workflow tools are really impressive. Here’s more about Sendinblue’s automation tools.

Mailchimp marketing automation

mailchimp

The way I’d summarize Mailchimp‘s marketing automation approach is by saying that you do indeed get a big number of possible automations that you can use, but it’s all quite shallow.

And don’t get me wrong, Mailchimp is great at what it does, but you just don’t get a lot of depth as to how you can automate communication.

Here’s what I mean; Mailchimp will let you do loads of things:

  • send a welcome sequence to new subscribers
  • birthday emails with whatever content (like a coupon)
  • onboarding series or educational courses
  • recover abandoned carts
  • follow up on purchases
  • customize order notifications from your store
  • contact first-time customers
  • reward frequent buyers
  • re-engage with inactive customers

To make that happen, you get to use a number of triggers such as “opened campaign” or “clicked campaign” – see all Mailchimp triggers here.

However, what you can’t do is have parallel sequences based on “if” clauses. And you also can’t connect different sequences together in an easy way.

Though “parallel sequences” might sound like an advanced feature, it can be pretty useful even in simple scenarios. For instance, let’s say you’re sending a welcome email, and then you’d like to send the next email in the sequence if someone opened the original welcome, but another email if they didn’t.

As far as I tried, you can’t do that in Mailchimp.

On the plus side, you do get a number of ready-made automations where Mailchimp suggests specific triggers based on what you want to do (like send a welcome series or an abandoned cart series). This speeds things up a lot.

mailchimp premade automations

👉 Overall, Mailchimp is good if you just want to get started with automation quickly on a good-enough setup. Here’s their intro to automation.

Drip marketing automation

drip

I have to say; I do enjoy Drip‘s take on marketing automation very much. They seem like a two-fold solution that can be used both by beginners to the idea, as well as power users who need more from their automation tools.

Drip divides their automation department into two sections: Rules and Workflows.

Rules are basically Drip’s version of “if this then that.” As in, you set a trigger and then a corresponding action.

What’s particularly cool here is that triggers can come from multiple directions, including something happening on your website (visiting a page, etc.), your e-commerce platform, Facebook, PayPal, and tens of other platforms. Based on the source, various events can become a trigger.

Additionally, if you don’t want the trigger to apply to everyone, you can use filters to make sure the subscriber matches given criteria (e.g. has been active with your emails, is taking part in a certain campaign, and much more).

Then, on the other end, you have a set of actions that can be performed. This ranges from things like adding a tag to the subscriber’s profile, sending a one-off email, adding them to a new campaign, and so on.

drip rules

Super helpful if you want to move people around your lists based on their actions, or respond to things like leaving the checkout page without taking action, etc.

Workflows are “rules on steroids,” more or less. Whereas Rules are about triggering a single action based on some event, Workflows use triggers to set in motion whole sequences of actions.

Those actions include things like assigning tags to contacts, adding them to new campaigns, sending one-off emails, changing the contact’s details inside Drip, and a lot more.

You can take advantage of that by creating complete workflows to handle abandoned carts, webinar registrations, lead magnet deliveries, and more. And since Drip integrates with multiple external platforms, you really can make it part of your web marketing strategy overall.

drip workflow

Now the best part; Drip also has a big library of ready-made workflows that you can import and use.

drip workflow templates

👉 Overall, Drip is very impressive in how it approaches the topic of marketing automation and how easy to use it makes everything. This will be a great tool for you if you appreciate interfaces that make the setup process straightforward.

ConvertKit marketing automation

convertkit

ConvertKit was built predominantly as an email marketing tool for bloggers, but in its current stage, it can serve e-commerce stores and other business sites as well.

The automation module is simplified in interface yet powerful. You can create your automations based on a handful of triggers and then also set separate rules that put simpler automations in motion (very similar to Drip).

There are four main types of triggers you can use: the subscriber joining a form, getting a tag added, custom field value changing, purchase happening.

Then, you can connect that trigger to any number of EventsActions, and Conditions.

  • Actions are things like sending an email sequence (or single email), add or remove a tag, add a delay, move the subscriber to another list, set some custom field value,
  • Conditions are “if” clauses based on tag or custom field values,
  • Events are basically additional triggers that can speed up the automation workflow.

By combining those together, you can create whatever automation sequences you wish. Like the classic welcome sequence that I built here:

convertkit workflow

As I mentioned, apart from Automations, you can also go into Rules. This works basically the same as it does in Drip. You select a trigger and then the action that should follow. You can use this to handle simplified automations that don’t require a complete workflow to follow.

convertkit rules

ConvertKit also offers a number of integrations with other platforms, including e-commerce. You can use it, for instance, to handle communications via WooCommerce, Shopify, and other.

👉 Overall, ConvertKit is a similar tool to Drip, at least on the surface. It offers very similar features, but it might be both more expensive and cheaper than Drip – depending on how many contacts you have in your list. Also, I can’t find any ready-made templates for automations, which can cause some trouble if you’re a beginner. Here’s a summary of what ConvertKit offers in terms of automations.

Mailjet marketing automation

mailjet

At this point, Mailjet offers only basic tools for marketing automation, though you can stretch them out with some creativity.

Basically, all you can do is:

  • send sequences for onboarding new users (welcome them),
  • triggering a sequence when a contact attribute changes,
  • send a sequence on a specific date.

That second one is what gives you some room if you use tags (called properties) for contacts.

You can, for instance, add a tag like “customer” and set it to “true” when someone buys for the first time. Then send them an email sequence when that happens. Requires some gymnastics, though.

mailjet automations

The main downside here is that you don’t get any “if” clauses, so you can’t build advanced workflows based on different factors.

Also, if you want to integrate it with e-commerce, there’s no built-in mechanism for that. The only way to get those integrations is via Zapier.

mailjet workflow

👉 Overall, Mailjet is more of a tool for other email marketing purposes, and offers only basic marketing automation features. Here’s more on Mailjet’s automation abilities.

Infusionsoft marketing automation

infusionsoft

Infusionsoft is a full sales and marketing automation tool, and not solely a platform for email marketing. You can expect many more features here, which is also what explains the (high) price.

What I’m getting at is that there are many good reasons why you might consider giving Infusionsoft a try, but let’s just focus on the email automation side of things for now.

Getting to those automation features of Infusionsoft’s, however, is not as straightforward, which is also probably a result of the tool’s extensive feature set. What you need to do is set a new campaign and then include some automation into that campaign.

Once in Campaigns, you get to choose from a number of ready-made workflows or build your own from scratch.

infusionsoft start

Each campaign can be triggered by an event. Those triggers can be: web form submits, tags being applied, products purchased, API calls, optins from WordPress, etc.

infusionsoft workflow

When it comes to what actions to take based on those triggers, you can do the usual things, such as applying tags, sending emails and so on – basically, all you’d expect. Additionally, you can also add owners (members of your team) to certain communications with contacts, set appointments and let Infusionsoft keep track of them, and more.

infusionsoft sequence

👉 Overall, Infusionsoft really has it all in terms of richness of features and different things you can do. However, it’s not particularly easy to grasp when you first get into it, and therefore I would not recommend it to beginners or small business owners who just want to get started with some basic automations. Here’s more on Infusionsoft’s automation features.

Round 3: Workflow design and ease of use

Here’s how things play out with all of our email automation tools when it comes to workflow design and overall ease of use.

The following table summarizes what we’ve discussed above when getting through each tool’s features and how they deliver them:

SendinblueMailjetMailchimpDripConvertKitInfusionsoft
Visual workflow builderynnyyy
Simple “if this then that” modulenyyyyn
“IF” clausesynnyyy
Workflow templatesynnyny
E-commerce integrationyonly via Zapieryyyy
Overall ease of use4/54/54/55/54/53/5
Overall functionality5/53/54/55/55/55/5


Just to point out some favorites; my votes go to Drip and Sendinblue.

  • Drip is the “master of ease of use” if that makes sense. Plus, if you’re a beginner, it offers you some helpful tools to get started quickly.
  • Sendinblue is the “master of functionality.” There’s hardly anything you can’t do with Sendinblue if advanced email automation is what you want. Also, the presence of a visual builder makes it approachable as well. Just a tad bit less friendly for a beginner than Drip.

Round 4: What else you get

So marketing automation is one thing, but I guess you’d rather not have to buy one tool for automation and then use something else for standard email campaigns. Ideally, you need an all-in-one thing.

Spoiler alert; basically, all of the tools featured here offer you the complete suite of elements that make a solid email marketing solution.

Standard features you’ll find in all of them:

  • visual email design tools
  • email templates
  • one-off campaigns
  • contact management
  • reports
  • integrations with third-party platforms
  • API
10-Best-Email



What’s the verdict?

Let’s be frank, every one of these platforms is good. They all offer similar features and can be used for similar purposes. The devil is in the details, though…

The interfaces are different from tool to tool, so is the general process of creating a workflow or automation.

The final decision will often come to your personal preference, how you like the design or ease of use, or how affordable a given tool is for your needs.

Luckily, you can try them all out for free. There’s either a free plan altogether or a free trial of some sort. Take advantage of that and experiment with at least a couple of these best email marketing automation tools first-hand before committing to one.

What’s your take on this? Have you experimented with any of the best email marketing automation tools featured here? Let us know in the comments.

Check this also-Some Quick Productivity Tips

Powered by Blogger.